凤凰楼信息免费茶楼,老哥稳全国茶楼,风楼阁破解版2.0,全国楼风信信息app软件
在线查询
在线报名
官方抖音
官方微博
官方微信
学院VR
学院首页
学院概况
学院简介
集团简介
集团领导
学院领导
组织架构
育人模式
党建工作
教学科研
科学研究
教学制度建设
教学管理运行
教学质量保障
职业教育活动周
人才培育方案
教师发展
学生工作
信息发布
实训中心
飞行技术实训基地
机电工程实训基地
民航服务实训基地
安全管理实训基地
消防应急实训基地
智能科技实训基地
汽车工业实训基地
实训室安全动态
评估建设
政策规划
评建文件
评建动态
评建简报
招生专栏
招生计划
专业设置
招生动态
招生章程
招生简章
招生问答
联系我们
资助政策
奖助动态
就业天地
就业影像
就业动态
产教融合
校企合作
国际交流
当前位置 :
首页
>
教学科研
教学科研
>
教学管理运行
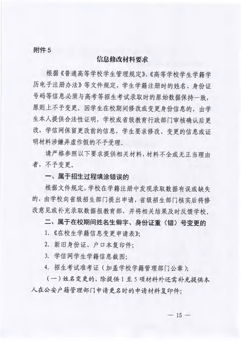
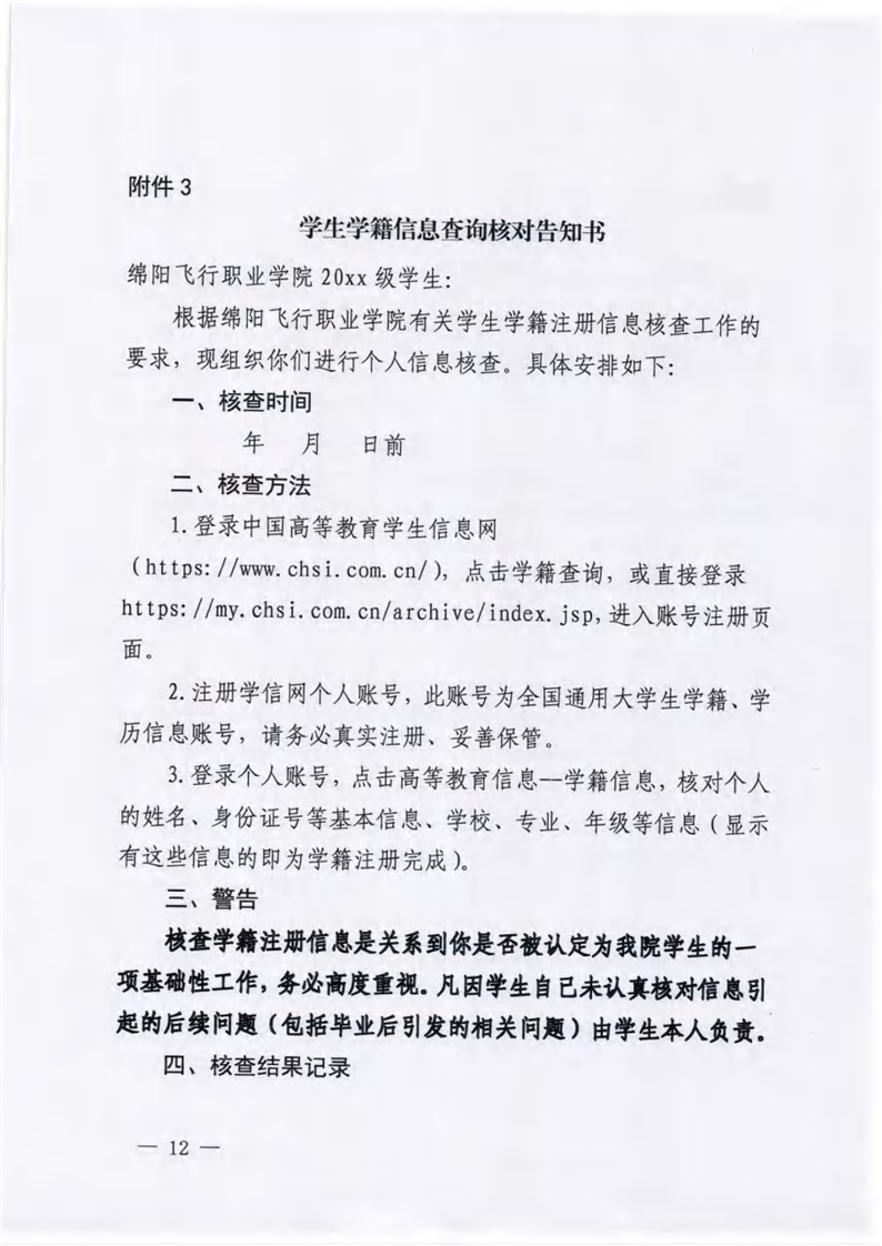
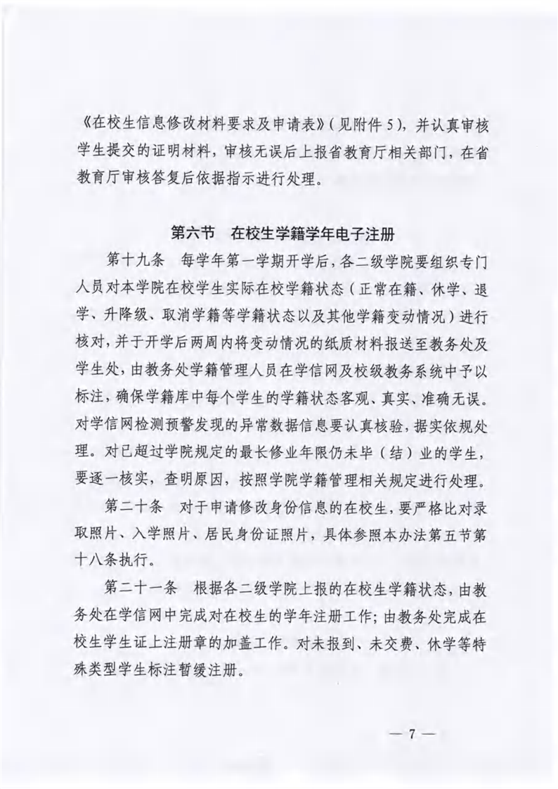
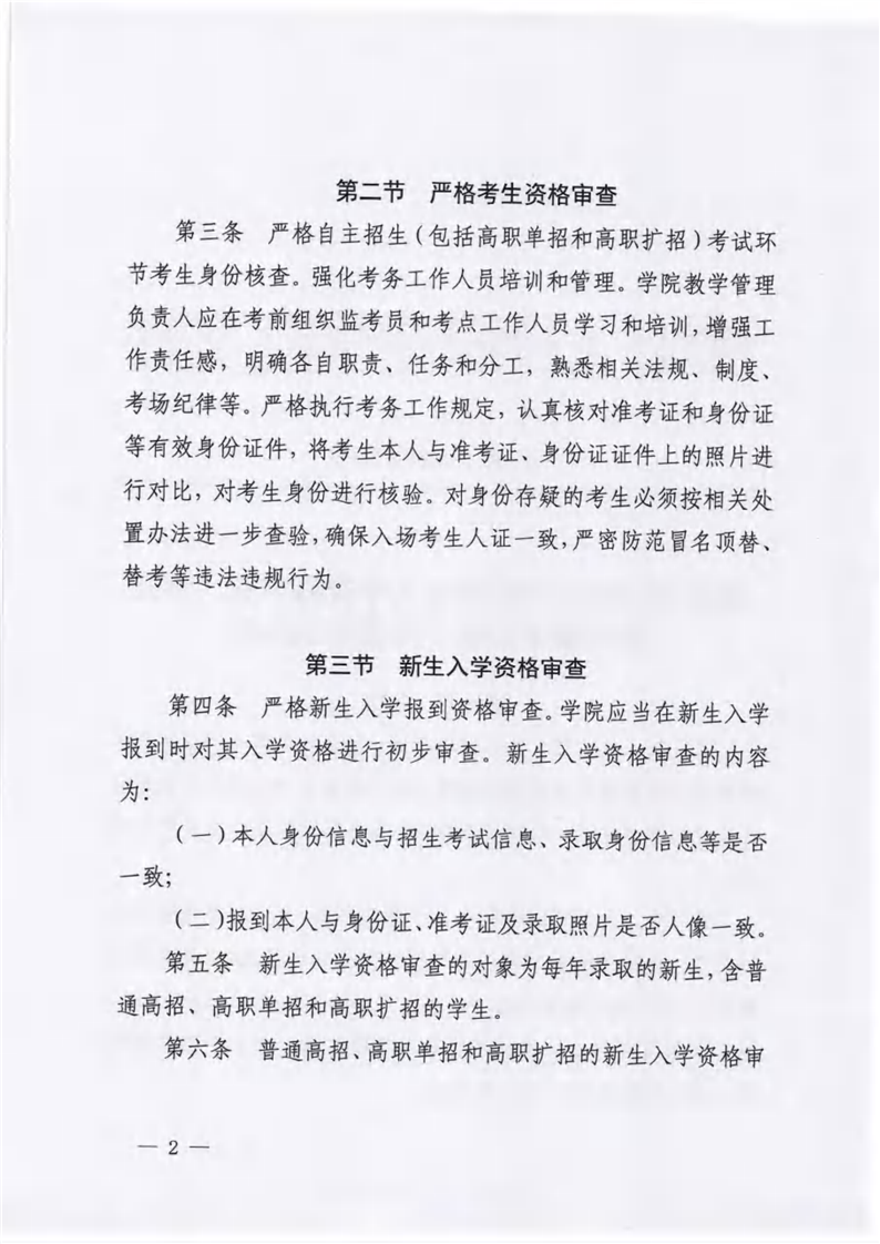
绵阳飞行职业学院新生入学资格审查、复查及学籍学历电子注册实施办法
来源:
时间:
2021.09.03
上一条:
绵阳飞行职业学院2021-2022学年度人才培养方案公示
下一条:
绵阳飞行职业学院关于印发《全日制学生学籍管理规定》的通知
校园视频
-更多-
热门专业
-更多-
•电气自动化技术
•民航空中安全保卫
•无人机应用技术
•飞机机电设备维修
0816-4553333
官方微信
官方微博
官方抖音
领导邮箱:leader@topflying.com.cn
就业统计举报电话:0816-6378287;邮箱522090587@qq.com
地址:四川省绵阳市北川羌族自治县龙翔大道16号
招生热线 :
0816-4553333
快速导航:
招生动态
行政部门
就业天地
招生问答
院系设置
在线查询
招生计划
集团简介
在线报名
专业设置
学院概况
教学成果
2020-2025 © 绵阳飞行职业学院有限公司 版权所有
蜀ICP备20020005号-1
技术支持:
四川百信智创